This chapter explains how to use the GUVA-S12SD sensor. You will learn its features, operating principles, specifications, connection pin arrangement, output values, and connect Arduino and the sensor together to measure the air around you easily using the library.
Contents
GUVA-S12SD Ultraviolet Light Sensor

Effects on the human body
Sunlight can be so fatal to the human body that it has been designated as a group 1 carcinogen. Eyes and skin that are directly exposed to strong ultraviolet rays can cause photokeratitis, corneal or subcapsular cataracts, erythema reactions, sunburn reactions, and skin pigment reactions.
Nearly half of the world's 35 million blindness cases are due to cataracts, of which 20% are estimated to be cataracts caused by UV-B. Furthermore, exposure to hot sunlight (UV-B) for more than 30 minutes during the summer will cause erythema to appear on the skin, which expands blood vessels, increases blood flow, and increases the permeability of the blood vessels
Ultraviolet rays create secondary air pollutants.
•Primary pollutant: refers to substances that exist as they are when discharged to the atmosphere (eg, dust, sulfur oxides, nitrogen oxides, hydrocarbons, etc.).
•Secondary pollutant: primary pollutants and ultraviolet rays cause photochemical or oxidation reactions in the atmosphere create new substances. Representative examples include ozone and acetyl nitrate (PAN, peroxyacetyl nitrate).
GUVA-S12SD Sensor?
Genicom's GUVA-12SD UV sensor detects UV radiation from sunlight and can be used for UV index monitoring, DIY projects, UV-A lamp monitoring, and plant growth environment monitoring.

GUVA-S12SD sensor specification
The GUVA-S12SD sensor supports an operating voltage of 5V, a UV wavelength of 200~370nm, a response time <0.5s, and an operating temperature of -30℃~85℃.

Among the various UV sensors, the measuring range of each sensor should be considered to suit the application of the project. The ML8511 can measure a wavelength range of 280 to 390 nm, SI1145 280 to 950 nm, and GUVA-S12SD 200 to 370 nm.

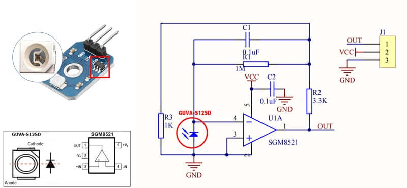
[GUVA-S12SD sensor configuration ]
The components of the sensor module include SGMICRO's Op-Amp IC SGM8521. The SGM8521 is a low-cost rail-to-rail input and output voltage feedback amplifier. Op-Amp has a wide input common-mode voltage range and output voltage swing, which lowers the minimum operating supply voltage to 2.1V. A maximum supply voltage of 5.5V is receommended. In addition, the SGM8521 offers a 150kHz bandwidth at a current consumption as low as 4.7µA.

The sensor module includes an onboard SGM8521 op amp that amplifies the UV sensor's very low nA current output and provides a 0 to Vcc output that can be read by the MCU's analog input to obtain UV readings.
GUVS-S12SD sensor operation
The UV sensor module is based on EOC's famous sensor GUVA-S12SD. The GUVA-S12SD is a Schottky type photodiode made of a gallium nitride material optimized for solar mode operation.

The measured value of the UV sensor is very low. Therefore, it is necessary to amplify the very low nA (nano-ampere) current output to get a UV reading. The output is fixed using the onboard SGM8521 op amp, which provides an output that can be read by the MCU's analog input. The SGM8521 is a low-cost input and output voltage feedback amplifier. This Op-Amp has a wide input common-mode voltage range and output voltage, which lowers its minimum operating supply voltage to 2.1V. The maximum recommended supply voltage is 5.5V. In addition, the SGM8521 offers a 150kHz bandwidth at a current consumption as low as 4.7µA.
GUVA-S12SD sensor sensitivity curve
When measuring with the sensor, connect the voltage and ground of 2.7~5.5 VDC to V+ and GND, respectively, and read the analog signal from the OUT pin. The output voltage is Vo = 4.3* diode current (µA, microampere microampere). For example, if the photodiode current is 1uA (9mW/cm^2), the output voltage is 4.3V. The voltage can be changed to the UV index by dividing the output voltage by 0.1V.
For example, if the output voltage is 0.5V, the UV index is 5.
| UV Index | 0 | 1 | 2 | 3 | 4 | 5 |
| Vout(mV) | <50 | 227 | 318 | 408 | 503 | 606 |
| Analog Value | <10 | 46 | 65 | 83 | 103 | 124 |
| UV Index | 6 | 7 | 8 | 9 | 10 | 11+ |
| Vout(mV) | 696 | 795 | 881 | 976 | 1079 | 1170+ |
| Analog Value | 142 | 162 | 180 | 200 | 221 | 240 |
The GUVA-S12SD sensor sensitivity curve is as follows.

According to A Practical Guide for UV sensor applications data sheet, the relationship between UV index and photocurrent (Iph) is linear under sunlight.

Purchasing the GUVA-S12SD sensor
As follows, the [GUVA-S12SD] sensor used in the book [Arduino Sensors for Everyone] can be purchased at Ali Express, Amazon.

Software Coding
Run the example file in Steamedu123_Sensor-master > examples.
/*
@502 GUVA-S12SD Ultraviolet light sensor
*/
#include <C502_Steam_Air_GUVA-12SD_UV.h> // Internal library header file
#define AoutPIN A1
SteamGUVA12SD uv(AoutPIN); // Instance, pin number
void setup() {
Serial.begin(9600); // Start serial communication at a speed of 9600bps.
uv.begin(); // (1) Initialize the sensor.
}
void loop() {
uv.read(); // (2) Measure the value of the sensor.
uv.display(); // (3) Output the sensor value.
delay(1000); // Wait for 1 second.
}
GUVA-S12SD Arduino sensor operation check
When the hardware connection and software coding are completed, you can check the operation screen as follows.
------------------------------------------------------
Development environment: WINDOWS 10
Arduino IDE: 1.8.13
------------------------------------------------------
01 library copy
You can easily check the operation by using the library.
The libraries \Steamedu123_Sensor-master folder is copied to the folder below.
* This folder is created automatically after installing Arduino C:\Users\s\Documents\Arduino\libraries
02 *. ino file execution
-Connect Arduino and PC
-Run Arduino IDE
-Menu → Tools → Board: Check Arduino UNO
-Menu → Sketch → Check/Compile
03 Check compilation
Select Sketch>OK/Compile (CTRL+R) to compile.
04 Arduino Uno upload
When the compilation is completed without any problems, select Sketch>Upload (CTRL+U) to upload the compiled file.
05 Operation check
You can check the operation as follows.
Wrap-up
You can connect Arduino and [GUVA-S12SD] sensor and practice the sensor easily with simple coding.
In this section, we investigated the effects of ultraviolet rays on the human body, the reference concentration, the measurement range of simple measuring instruments, and the sensors used in measuring instruments. We learned how to control the GUVA-S12SD sensor, and with Arduino, we measured ultraviolet rays (UV).
References
References for [GUVA-S12SD Ultraviolet (UV) Arduino sensor] used in the book [Arduino Sensors for Everyone] are as follows.
[14] Kim Eung-sik, UVA Effect and Stability on Human Body, Lighting and Electrical Equipment, 2005
[15] Effects of Lim Heung-soo, Shin Dong-up, and Sunlight on Human Health. Journal of the Korea Entertainment Industry Association Conference,
2017
[16] Characteristics of Radiant Radiation of Regional Indicators (EUV-B) operated by Hong Ki-man, Choi Byung-chul, and the Korea Meteorological Administration, 2006
[17] Kim Jong-un, Kim Young-joon, Calculation of Ultraviolet Radiation Scale Factor by Air Aerosol, Collection of Journal of the Korean Air Quality Association, 2005
[18] Korea Meteorological Administration Weather Nuri, Daily Weather Information, https://bit.ly/39ERBvH
[19] GUVA-S12SD Datasheet, https://bit.ly/3qsejOu
[20] Winsen ZE07-CO Datasheet, https://bit.ly/2LyIt40
[21] 3SP_CO_1000 Package 110-109 Datasheet, https://bit.ly/3bKLpoN
[22] AliExpress GUVA-S12SD, https://aliexpi.com/RXYX
[23] AliExpress ML8511 (GY-8511), https://aliexpi.com/JQJf
[24] AliExpress SI1145, https://aliexpi.com/MTNG
Purchasing a book
[Arduino Sensors for Everyone] The book is available for purchase on Google Book and Apple Books.
In this book, you will learn how to use the PMS7003, GP2Y1010AU0F, PPD42NS, SDS011 Fine Dust Sensor, DHT22 temperature/humidity sensor, MH-Z19B carbon dioxide sensor, ZE08-CH2O formaldehyde sensor, CCS811 total volatile organic compound (TVOC) sensor , GDK101 radiation (gamma ray) sensor, MQ-131 ozone (O3) sensor, MQ-7 carbon monoxide sensor, MICS-4514 nitrogen dioxide sensor, MICS-6814 ammonia sensor, DGS-SO2 sulfur dioxide (SO2) sensor, BME280 atmospheric pressure sensor, GUVA-S12SD ultraviolet (UV) sensor, MD0550 airflow sensor, and QS-FS01 wind speed sensor.
Arduino Sensors for Everyone, 저자: Ronnie Kim - Google Play 도서
Arduino Sensors for Everyone - 저자가 Ronnie Kim인 eBook입니다. PC, Android, iOS 기기에서 Google Play 북 앱을 사용해 이 책을 읽어 보세요. 책을 다운로드하여 오프라인으로 읽거나 Arduino Sensors for Everyone을(를)
play.google.com

'Arduino Sensors > Chapter 5 Atmospheric environmental sens' 카테고리의 다른 글
| QS-FS01 Wind speed sensor [Arduino Sensors for Everyone] (0) | 2021.06.21 |
|---|---|
| MD0550 Airflow Sensor [Arduino Sensors for Everyone] (0) | 2021.06.21 |
| BME280 Atmospheric pressure Sensor [Arduino Sensors for Everyone] (0) | 2021.06.20 |
댓글